The most comprehesive study on Vax DNA sails through peer review.
Fluorometry + RNaseA for the win
Ulrike Kammerer, Verena Schulz and Klaus Steger just published a bombshell in a peer reviewed journal.
I was invited to peer review this paper but declined as I felt having me review this would be viewed as inside baseball. For this to stand the test of time, we cannot resort to the boys club bullshit exhibited by the Faucists.
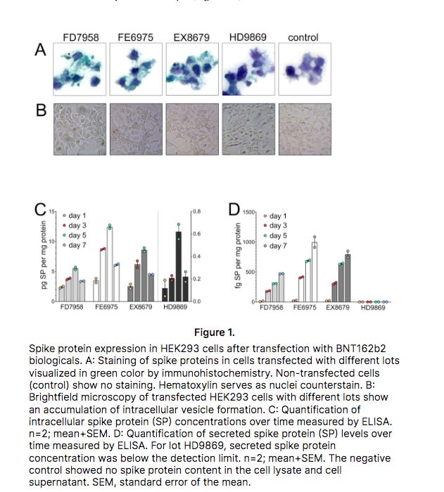
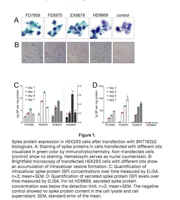
There are several aspects of this paper that are worth reviewing in detail. The paper not only settles some of the methods debate ongoing in the field regarding how to best quantitate the DNA in these vaccines, but it also transfects HEK cells with the vaccines and demonstrates the spike expresses for longer than 7 days and it doesn’t stay parked on the cell membrane. It get packaged and into exosomes and presumably exported all over the body.
This is an important finding as exosomes are exhaled and exported to the surface of the skin. This has major implications for the shedding story. If these exosomes contain plasmids, then the gig is up. That implies transmissible and potentially replication competent DNA that encodes spike protein and SV40 components. Its not clear if these plasmids will express spike protein in mammalian cells as the T7 promoter should only be active in bacterial cells but your body is loaded with bacteria and bactofection is a thing.
Other plasmids have also been discovered in people encoding nucleocapsid protein. Have a look at the Beck et al paper which documents a lab leak in Seattle that hit lab staff and their housemates with pcDNA3-SARs-CoV-2-N expressing plasmids. These plasmids look a lot like Pfizers plasmids, complete with SV40 components but also have a CMV promoter that ensures the nucleocapsid plasmid is expressed in mammalian cells (different than T7 found in BNT162b2). These plasmids are in use all over the world and some encode spike protein and likely also leak as they did in Seattle. No one is paying attention to this leak risk despite the Beck paper in Seattle.
Ulrike’s paper touches on this. These are shuttle vectors which is nice way of saying they are Zoonotic plasmids that can hop between bacteria and mammalian cells lines and replicate in both.
Thats an evolutionary leap most people don’t appreciate. After all, SV40 was a simian virus and normally doesn’t infect bacteria but once you cut and paste the most functional pieces of it in pUC like plasmids you can get this DNA to now replicate in bacteria and mammalian cells extending its evolutionary reach and modes of transmission.
So lets get to the meat of the paper..
They quantitate intracellular spike protein which is highest by day 5 but still higher than day 1 out at 7 days post transfection. This is Figure C. Then in Figure D they show the spike protein exported from the cell keeps rising by day 7. This wasn’t supposed to happen. The powerpoint model of this system was that the spike would be anchored to cell membrane and stay localized to the muscle cells which don’t divide and immunity would be built up in the muscles and be gone in 48 hours.
Instead we have HEK cells turning into spike export factories.
They then demonstrate these spike proteins are actually in exosomes.
This should raise major alarm bells as the mechanism of biodistribution is now more complicated than simple LNP dilution. I would love to PCR some of these exosomes.
They then perform the most rational and comprehensive quantitation study I’ve seen to date.
They take 3 different fluorometry kits (PicoGreen, Qubit, and AccuBlue) and measure the DNA concentration before and after the use of RNaseA. RNaseA eliminates the RNA so the cross talk criticisms are neutralized.
Recall the TGA has been disregarding the Konig work as it didn’t use RNaseA. Speicher et al did use RNaseA in his Australian vial study but they tried to ignore that because it wasn’t peer reviewed. I actually reviewed it privately. Now that debate is settled and in the peer reviewed literature. It lines up with work that has been submitted for publication by others. Consensus is building.
Note the Fluorometry for the RNA comes in right as expected (Figure A). Keep that in mind. Thats an important detail for dismantling the Kaiser et al study. Figure B and C shows AccuBlu has the least cross talk with RNA (This is what we have been using) and the Qubit has the most cross talk signal (signal without RNaseA - Signal with RNaseA). After RNaseA digestion the signals for all assays fall to only be measuring the DNA.
This is what we have been seeing as well. The signal drops an order of magnitude after RNaseA but still remains over the limit.
They also go on to demonstrate how important it is to use Triton-X-100 to open up the LNPs or you will under measure the DNA. We get an additional boost if we use Triton-X-100 and 95C heat but this might decay the RNA.
I was also attacked online for using AccuBlu as this is often thought to be a knock-off Qubit kit. What these Twitter clowns didn’t respect is that I was a Scientific Fellow at Life Tech which developed the Qubit and I had inside knowledge of how all of these kits performed next to one another as we heavily relied on them to feed the SOLiD sequencers. SOLiD sequencers have to have the most precise DNA and RNA measurements as you must dilute your samples down to single molecule digital PCR levels and if you screw this up you toast a $1000 emulsion PCR reaction and potentially a $10,000 Sequencing run. And often the DNA libraries are very small molecules and can contain primer dimers, so understanding how these quantification dyes performed with small DNA and RNAs was critical to success of our customers. This next generation sequencer capture 30% of the market when Lifetech acquired ABI in 2008. So we had to nail DNA and RNA quant and we knew the parameters at which these tools fail and were not disclosed in their marketing material.
But this dismantling won’t stop the pipette-free peanut gallery from moving the goal posts yet again.
“So what if its over the limit. Its so small the cells will destroy it!”
Yes, the clowns were wrong about that as well. The DNA is present after washing the cells. So it is inside the cells and even 362bp amplicons can be generated from Spike Figure 3B.
The DNA is in the cells and 362bp amplicons can be amplified suggesting its not getting destroyed by the cells but likely triggering cGAS-STING.
Kwon et al shows how that can lead to Cancer.
Of course this shouldn’t surprise any of us given the US Department of HHS spent $1B buying off the media and paid influencers to reduce vaccine hesitancy. Shame! I bet this party ends with RFKJr.
Now recall that Kaiser paper that tried to debunk the DNA contamination story with shoddy methods.
More papers on DNA contamination emerge
It is no surprise that this topic is heating up. Nepetalactone Newsletter is a reader-supported publication. To receive new posts and support my work, consider becoming a free or paid subscriber.
Those shoddy methods get taken to the woodshed by Kammerer et al. They will not be the last people who try to pull this trick. I’ve seen another paper in circulation that attempts this stunt.
One important paper I didn’t see mentioned in this work is Georgiou et al. that demonstrates that these dyes fluoresce more quantitatively when bound to long DNA. Once you chew up 4ug of long DNA into 4ug of short DNA with DNaseI, the signal decays 70%!!!
So the measurements by Ulrike are likely only 30% of the actual signal.
So the real estimates are likely 40ng→133ng or 13.3X over.
If you assume the average DNA fragment length is 100bp that is 1.2Trillion DNA molecules, 24B of which are 72bp SV40 Enhancers that target the nucleus in each dose.
And I feel like we cannot scream this loud enough.
ALL OF YOUR PREVIOUS DNA LIMITS ARE IRRELEVANT you petulant regulatory barnacles!
This is NOT naked DNA.
How many times do we have to tell you this?
The exact reason you celebrate this mRNA technology (LNP delivery of mRNA that would otherwise never get to target) is its very trojan horse for contaminants.
If you get lost in the details of the methods, the discussion section is worth its own read.
The SV40 Sequence was not declared and was superfluous risk hidden from regulators. In any non-bought off regulatory environment, this would enrage the regulators and lead to suspensions and fines. Instead we have the regulators playing lowly marketing manager roles for Pfizer.
How does it feel to be Pfizers b$tch? Is the pay good or is this just the easiest path to coast now that most government agencies simply work from home post COViD? I really hope DOGE takes a close look at this scandal and cleans house. If you are internal to the FDA and reading this, now would be the time to splinter from the madness and speak out. Yes, you might get fired but you’ll be the first person hired back in January with paid leave. Turn whistleblower now or this will forever haunt you.
Back to the paper-
Keep your eye on that term Shuttle Vector. Just think Zoonotic plasmid that tends to infect lab staff and their housemates in Seattle. These research plasmids need to be taken under the wing of GOF research regulation. I hope the new administration is paying attention to this.
When the pipette-free peanut gallery recites the “non-functional” canard.. send them this
And the implications for shedding
There is honestly no other conclusion you can rationally draw from data like this.
The people who can’t see it are either in on the $1B marketing scam or are partisan hacks that don’t realize they are part of the largest Jonestown Jab mass suicide operation in history. And boy, does their oversized elitist virtuosity ever make for a potent death cult.
Dont forget to read the post from Chakraborty that was looking through recent studies with sequencing data in the NCBI SRA and found these sequences in the blood of all of these participants.
Now Found in the Blood and in Organoids
Nepetalactone Newsletter is a reader-supported publication. To receive new posts and support my work, consider becoming a free or paid subscriber.
The paper was submitted in July of 2024. So “sailing through” is a misnomer. You;ll notice the paper doesn’t have the traditional NERF language seen in other papers that force you to pay homage to the “safe and effective” gods.






















Holy sh*t….I am speechless. This has grave implications. Most people are blithely unaware of the risks with the covid jabs—or they don’t want to hear about it because it makes them fearful. I believe that this information needs to be summarized in a manner that makes it readily understandable to the masses, yet remains accurate, and then widely disseminated. Making the complicated easy to understand is essential (just as in a complex court trial). Thank you, Kevin, for your work on these matters.
Great paper & happy to see all those citations for you, Jessica, and Dr. Speicher. The cat fur gonna hit the fan as more is revealed.
You folks are heros, that's for sure. Just posted on X.